企业融资网 > 互联网金融 > 正文
53家公司申请金融App备案:信贷3家 消金2家
网络整理 2021-03-21 23:09近几年,一些公司利用金融APP违法违规收集并使用个人信息,对社会造成严重问题,为此相关部门对App违规行为进行了多轮整治,并对问题严重的App提出整改建议。
为了规范金融机构App针对个人信息收集和使用行为,加强对金融消费者的安全保护,1月9日,中国互联网金融协会(下称“协会”)在京举办了“移动金融客户端应用软件(App)备案培训班”,就金融机构如何落实《关于发布金融行业标准 加强移动金融客户端应用软件安全管理的通知》(银发〔2019〕237号)文件要求、开展金融App备案进行了相关培训。
会上,朱勇副秘书长指出,相关从业机构应充分认识到移动金融App备案工作的严肃性和必要性,并积极按照要求完成备案工作。
根据中国人民银行 (银发〔2019〕237号)文件要求,银行业金融机构(包括国家开发银行、政策性银行、商业银行)、证券公司、基金公司、期货公司、私募投资基金管理机构、保险公司、支付机构均需要进行备案。
备案的App可分为3大类,资金交易类、信息采集类和资讯查询类:资金交易类,即直接向用户提供资金交易服务的App;信息采集类,不直接向用户提供资金交易服务,但采集个人敏感信息的App;资讯查询,仅提供金融产品推荐、信息查询、资讯推送等服务的App。
1. 53家公司申请备案,App数量合计70项
据券商中国披露,首批备案的公司共有23家,分别有16家银行、2家证券公司、1家保险公司、1家公募基金、3家支付机构。
而根据中国互联网金融协会应用软件备案信息披露,截至2020年1月13日,已经有53家公司向协会申请了备案,App 数量合计70项,且备案状态均处于“已登记”状态,暂无App通过备案。

来源:移动金融客户端应用软件备案信息披露
与之前券商中国披露出来的23家首批备案公司名单对比,16家银行和3家支付机构均出现在协会备案信息披露名单中,而其他4家公司即国泰君安、海通证券、汇添富基金和众安保险4家公司均未出现在名单中,具体原因不得而知。
2. 消金和信贷公司积极主动参与备案,个人金融信息保护有望得到改善
在这53家公司当中,有36家银行、5家保险公司和保险代理公司、6家支付机构、2家证券公司、3家信贷公司、1家交易所。整体来看,备案公司从23家增至53家,数量扩张了1.3倍,足以看出持牌金融公司和非持牌金融公司对网络安全、个人信息保护、风险监测的重视程度。
例如,根据中国人民银行 (银发〔2019〕237号)文件,消费金融公司、信贷公司、交易所并不在本次备案范围,但是均出现在协会披露的备案名单中。这些公司分别是马上消费金融(App:安逸花-贷款借钱分期平台)、河南中原消费金融(App:中原消费金融)、福州三六零网络小额贷款有限公司(App:360借条)、广州拉卡拉网络小额贷款有限责任公司(App:拉卡拉)、上海优扬新媒信息技术有限公司(App:度小满金融)和天津金融资产交易所有限责任公司(App:天金所空间版)。
尽管目前还未出台政策针对消费金融公司和信贷公司金融App备案要求,但是马上消费金融、中原消费金融等公司积极主动向协会申请App备案,可见这些公司对于资金安全、信息安全、个人信息保护等问题的重视程度。
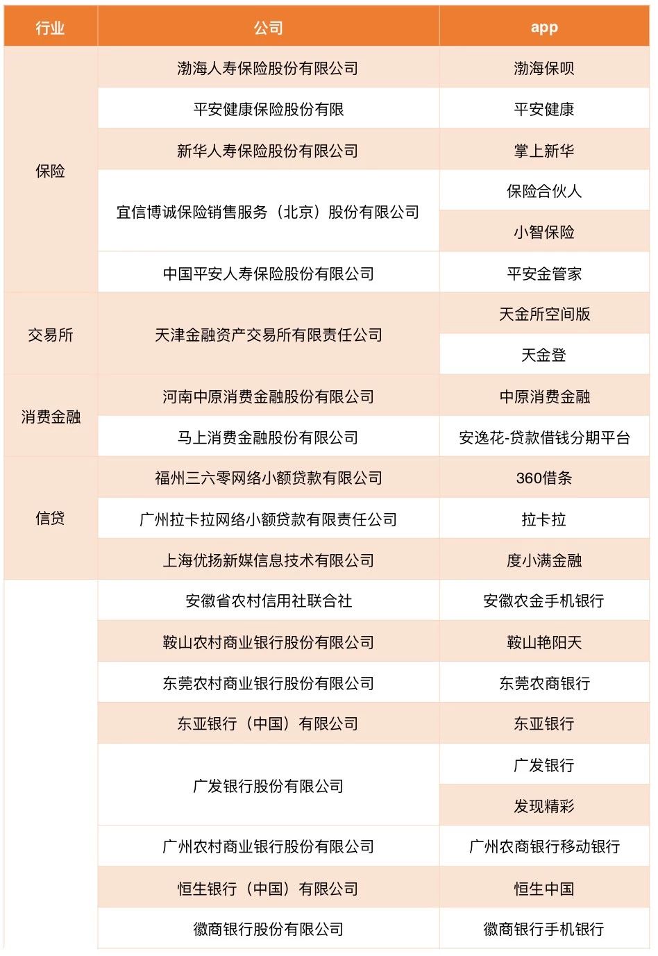
表1:金融APP备案情况



数据来源:零壹智库整理,中国互联网金融协会
此次备案主要按照《移动金融客户端应用软件安全管理规范》(JR/T 0092-2019)对金融App从软件设计、开发、发布、维护等环节提出了具体要求。特别是针对个人信息数据做出了明确的定义,以及收集、使用、保存的具体规定和要求。
整体来看,未来个人信息保护将成为金融监管的核心工作之一,随着监管政策和法律法规的完善,金融机构和金融科技公司为避免法律风险,也在积极主动按照相关要求进行整改,未来针对违法违规收集使用个人信息的行为将得到有效改善。
免费加盟代理请联系于经理17601315811(有返佣)

转载请标注:信息网——53家公司申请金融App备案:信贷3家 消金2家
- 搜索
-
- 2021-04-17 晋商银行去年不良贷款增
- 2021-04-17突发!瑞丽发现阳性样本
- 2021-04-17迪安诊断:新冠肺炎疫情
- 2021-04-17人民币汇率创4个月新低,
- 2021-04-17 四川举办服务台胞台企专
- 2021-04-17深圳拟出公积金新政: 灵
- 2021-04-17银保监会:不得强迫老年
- 2021-04-17 哈银消费金融与360数科达
- 2021-04-17上海青浦新城方案:“十
- 2021-04-17中银证券管涛:人民币升
- 2021-03-21“不刚兑”的诺亚财富因
- 2021-03-21央行行长易纲:小额支付
- 2021-03-21虚拟货币BHB传销案开庭 主
- 2021-03-21上海一集资诈骗案开审:
- 2021-03-21注册资本80亿!巨头坐镇
- 2021-03-21早报:爱钱进代言人汪涵很
- 2021-03-21京东首次回应直播业务:
- 2021-03-21央行定向降准0.5至1个百分
- 2021-03-21小贷公司监管指标再调!
- 2021-03-21财政部:人民群众不会因
- 2021-04-17 晋商银行去年不良贷款增
- 2021-04-17突发!瑞丽发现阳性样本
- 2021-04-17迪安诊断:新冠肺炎疫情
- 2021-04-17人民币汇率创4个月新低,
- 2021-04-17 四川举办服务台胞台企专
- 2021-04-17深圳拟出公积金新政: 灵
- 2021-04-17银保监会:不得强迫老年
- 2021-04-17 哈银消费金融与360数科达
- 2021-04-17上海青浦新城方案:“十
- 2021-04-17中银证券管涛:人民币升
- 网站分类
-
- 标签列表

