上海茗俊商务咨询有限公司_seo.518fc.cn

企业融资网 > 互联网金融 > 正文

化妆品虚假宣称,88了

网络整理 2021-04-13 00:03

  非特殊用途化妆品宣称美白祛斑等特殊功效、夸大宣传......一直以来,虚假宣传都是化妆品广告中的重灾区。

  且不说小众品牌,就连知名一线大牌都屡屡因虚假广告遭到处罚。2019年,欧莱雅旗下品牌碧欧泉因使用“8天肌肤犹如新生”广告语,被重庆市场监督管理局处罚20万元;去年4月,资生堂一款新品因宣称“7日焕白”被质疑夸大功效。

  功效宣传的乱象一直以来没有得到根治的主要原因还是监管的缺位。过去,我国对非特殊用途化妆品备案审查仅关注安全性,而不对功能性进行评估。在功效宣传上,也仅靠《广告法》的宽泛管理。

  因此,不少企业为了追求业绩,则在广告宣传上下苦功夫,各种虚假、夸大的擦边球文案让消费者云里雾里,阻碍着行业的发展和进步。

  去年6月,国务院颁布了《化妆品监督管理条例》,其中第22条明确规定了化妆品功效宣称应当有充分的科学依据。

  同年11月5日,国家药监局又发布了《化妆品功效宣称评价规范( 征求意见稿)》,明确指出,具有祛斑美白、防晒、防脱发等功效的化妆品,应按强制性国家标准、规范规定的试验方法开展人体功效评价试验。

  时隔半年,4月9日,国家药监局接连发布《化妆品分类规则和分类目录》、《化妆品功效宣称评价规范》《化妆品安全评估技术导则(2021年版)》3则重要通告,一次性对化妆品功效宣称问题做出了详细的规范指导。

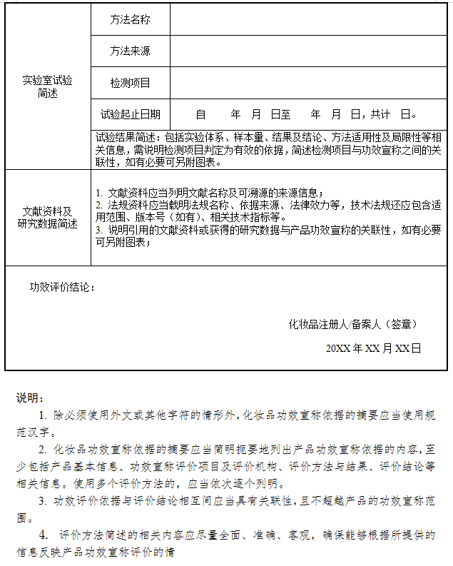
  对于化妆品功效宣称应当有充分的科学依据,药监局指出,功效宣称依据包括文献资料、研究数据或者化妆品功效宣称评价试验结果等。

  《化妆品功效宣称评价规范》(以下简称,《规范》)指出,化妆品注册人、备案人在申请注册或进行备案的同时,应当按照本规范要求,在国家药品监督管理局指定的专门网站上传产品功效宣称依据的摘要。

  根据《规范》,摘要应当简明扼要地列出产品功效宣称依据的内容,至少包括以下信息:

  (一)产品基本信息;

  (二)功效宣称评价项目及评价机构;

  (三)评价方法与结果简述;

  (四)功效宣称评价结论,应当阐明产品的功效宣称与评价方法与结果之间的关联性。

  药监局规定,自2022年1月1日起,化妆品注册人、备案人申请特殊化妆品注册或者进行普通化妆品备案的,应当依据《规范》的要求对化妆品的功效宣称进行评价,并在国家药监局指定的专门网站上传产品功效宣称依据的摘要。

  2021年5月1日前已取得注册或者完成备案的化妆品,化妆品注册人、备案人应当于2023年5月1日前,按照《规范》要求,对化妆品的功效宣称进行评价,并上传产品功效宣称依据的摘要。

  2021年5月1日至2021年12月31日期间取得注册或者完成备案的化妆品,化妆品注册人、备案人应当于2022年5月1日前,按照《规范》要求,对化妆品的功效宣称进行评价,并上传产品功效宣称依据的摘要。

  化妆品注册人、备案人须对提交的功效宣称依据的摘要的科学性、真实性、可靠性和可追溯性负责。

  除此之外,化妆品注册人、备案人可以自行或者委托具备相应能力的评价机构,按照化妆品功效宣称评价项目要求,开展化妆品功效宣称评价。根据评价结论编制并公布产品功效宣称依据的摘要。

  针对具体的功效宣称内容,《规范》第十条规定,具有祛斑美白、防晒、防脱发、祛痘、滋养和修护功效的化妆品,必须通过人体功效评价试验方式进行功效宣称评价。

  而抗皱、紧致、舒缓、控油等功效宣称,则可以在人体功效评价试验、消费者使用测试和实验室试验中选择至少一项,并搭配文献资料或研究数据一起使用。

  美商社注意到,宣称适用敏感皮肤、无泪配方等特定宣称,不再要求必须做人体功效评价试验,可在人体功效评价试验和消费者使用测试中选则一项。

  而能够通过视觉、嗅觉等感官直接识别或通过物理作用方式,如通过物理遮盖左右发挥祛斑美白功效,且在标签中明示为物理作用的,可免予提交产品功效宣称评价资料。

  此外,还值得注意的是,通过宣称原料的功效进行产品功效宣称的,应当开展文献资料调研、研究数据分析或者功效宣称评价试验证实原料具有宣称的功效,且原料的功效宣称应当与产品的功效宣称具有充分的关联性。

  此次出台的三项规定可谓从源头上对化妆品功效宣称进行了规范,相信通过严格的备案审查制度及责任到人的管理规范,国内化妆品虚假宣传的时代将成为过去,规范、真实的号角已经吹响,辉煌腾飞的国妆市场还会远吗?

免费加盟代理请联系于经理17601315811(有返佣)

Tags:[db:TAG标签](26790)

转载请标注:信息网——化妆品虚假宣称,88了

搜索
网站分类
标签列表