上海茗俊商务咨询有限公司_seo.518fc.cn

企业融资网 > 互联网金融 > 正文

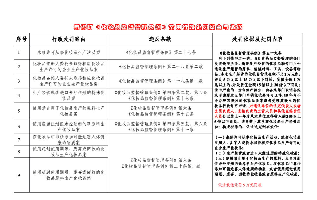
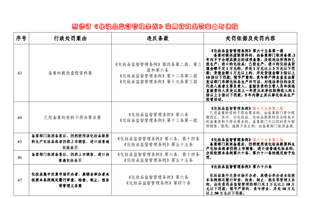
收藏!新修订《化妆品监督管理条例》55个处罚案

网络整理 2021-04-09 20:34

 

 

 

 

免费加盟代理请联系于经理17601315811(有返佣)

Tags:[db:TAG标签](26790)

转载请标注:信息网——收藏!新修订《化妆品监督管理条例》55个处罚案

搜索
网站分类
标签列表