企业融资网 > 互联网金融 > 正文
鹏美染发膏因添加禁用原料被吊销生产许可证 染
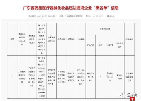
网络整理 2021-04-02 22:272021年3月31日,广东省药监局发布《广东省药品医疗器械化妆品违法违规企业“黑名单”信息》(以下简称“《信息》”)。
《信息》中提到的违法企业是广州鹏美精细化贸易有限公司,涉案产品名称为“鹏美染发膏(黑色)”,批准文号为国妆特字G20111032,生产许可证号为粤妆20170164。违法事项为:广州鹏美精细化贸易有限公司因使用化妆品禁用原料生产化妆品,情节严重,按照《化妆品卫生监督条例》第二十五条吊销《化妆品生产许可证》,公布期限为3年。

广州鹏美公司染发膏多次被曝检测不合格
据企查查资料显示,广州鹏美精细化贸易有限公司成立于2009年,注册资本为50万元。据了解,广州鹏美精细化贸易有限公司在2020年12月24日前,曾用名广州鹏美精细化工有限公司。而广州鹏美精细化工有限公司可以说是不合格产品榜的常客,据企查查显示,该企业此前因生产未取得批准文号的特殊用途化妆品等原因被行政处罚2次。
2020年12月,国家药品监督管理局发布的《关于6批次不合格化妆品的通告(2019年第100号)》显示,广州鹏美精细化工有限公司生产的染发膏被检出致癌物。
2020年10月,广东省药品监督管理局网站发布的《广东省化妆品监督检查情况通报( 2019年第108期)》显示,广州鹏美精细化工有限公司严重违反了《化妆品生产许可工作规范》有关规定,已责令该企业暂停所有化妆品的生产销售。
在对广州鹏美精细化工有限公司飞行检查的通报中显示,该企业质量负责人长期缺位、使用禁用原料生产等严重缺陷项8项,一般缺陷项3项,严重违反了《化妆品生产许可工作规范》中生产许可条件的要求。
染发膏市场乱象丛生
近年来,随着居民消费水平的提高以及对美丽的诉求越来越强烈,美容美发行业市场规模持续扩大。数据显示,2019年中国美容美发行业规模达到了3512.6亿元,同比增长4.45%,预计2020年市场规模将达到3685.1亿元。
2017到2019年,我国染发剂行业市场规模快速增长,2019年染发剂市场规模达到135亿元,较2018年增加60亿元,预计2020年将达到182亿元左右。
在染发剂方面,我国《化妆品安全技术规范》(2015年版)以肯定列表的形式给出了准用染发剂清单,包括氧化型与非氧化型染发剂共74种(类)。染发产品中的染发剂使用应当符合化妆品准用染发剂的要求,包括使用的品种、用量、纯度、杂质、警示用语等要求。

但是,在化妆品抽检中却频频检测出染发、烫发产品出现问题。那么,染发膏检测不合格的原因有哪些呢?
染发剂的安全性涉及多个方面。从过往的抽检信息来看,染发产品的染剂PH、铅、汞、砷等指标很少“出事”。相对来说,安全问题主要集中在染料成分上,如限用染料浓度超标、违规添加禁用物质等。
染发剂中的染料成分多年来一直是国家监管的重点对象。一方面,染料成分的毒性在国际上已有定论,多种成分被列为强过敏原,可能对健康造成风险。以最常见的对苯二胺(PPD)为例,它对人体有潜在的致癌、致突变作用。美国环境工作组(EWG)将对苯二胺的危险等级评为7级(总共10级,其中7-10级为“高危险”)。
染发膏中被频繁检测出禁用组分也是检测不合格的主要原因。以邻氨基苯酚问题为例,欧盟消费者安全科学委员会于2010年6月发布的该组分的评估报告称“因没有足够的安全性资料,不能给出邻氨基苯酚的安全性结论”。故欧盟委员会在2013年4月修订欧盟化妆品法规时,将该组分列入化妆品禁用组分清单。我国在《化妆品安全技术规范》(2015年版)修订过程中,将邻氨基苯酚归为禁用组分。日本、韩国则规定最大允许使用浓度不超过3%。
除此之外,染发膏实测成分与标签不符也是染发剂乱象之一。
按照《化妆品卫生监督条例》规定,染发类化妆品属于特殊用途化妆品。在我国,特殊用途化妆品实行行政许可审批管理,生产企业向监管部门提出申请并提交产品配方信息、制备工艺、安全性评价等资料,监管部门组织技术人员对申请材料进行评审,根据评审结果依法作出是否批准的行政许可决定,生产企业需在取得“特殊用途化妆品行政许可批件”后按照批件中的产品配方以及生产工艺生产相应的特殊用途化妆品。
《化妆品标识管理规定》以及国标《GB5926.3-2008 消费品使用说明化妆品通用标签》中规定,化妆品标识应当真实地标注化妆品全部成分的名称。化妆品原料直接影响最终产品的安全及功效,实施全成分标识规定,要求产品包装上提供配方信息,可使消费者在购买产品时了解配方,根据自身意愿选购合适产品,避开过敏原料。

近年来,对于化学染发剂的过敏反应、致癌作用等不良反应的报道越来越多。21世纪,人们对于化妆品的要求已经不仅局限于感官方面,对安全性问题也是越来越重视。
染发类产品也一直都是我国化妆品行业乱象的重灾区,是国家监管部门的重点关注对象。2021年,随着《化妆品监督管理条例》的正式实施,行业势必会迎来严管时代,染发产品亦首当其冲。面对染发类产品市场的蓝海,不少企业仍在纷纷入局,但小编认为,想要在染发市场中分一杯羹,一定要保证其产品质量,而且还要从消费者新需求出发不断地进行产品研发和创新。
免费加盟代理请联系于经理17601315811(有返佣)

转载请标注:信息网——鹏美染发膏因添加禁用原料被吊销生产许可证 染
- 搜索
-
- 2021-04-17 晋商银行去年不良贷款增
- 2021-04-17突发!瑞丽发现阳性样本
- 2021-04-17迪安诊断:新冠肺炎疫情
- 2021-04-17人民币汇率创4个月新低,
- 2021-04-17 四川举办服务台胞台企专
- 2021-04-17深圳拟出公积金新政: 灵
- 2021-04-17银保监会:不得强迫老年
- 2021-04-17 哈银消费金融与360数科达
- 2021-04-17上海青浦新城方案:“十
- 2021-04-17中银证券管涛:人民币升
- 2021-03-21“不刚兑”的诺亚财富因
- 2021-03-21央行行长易纲:小额支付
- 2021-03-21虚拟货币BHB传销案开庭 主
- 2021-03-21上海一集资诈骗案开审:
- 2021-03-21注册资本80亿!巨头坐镇
- 2021-03-21早报:爱钱进代言人汪涵很
- 2021-03-21京东首次回应直播业务:
- 2021-03-21央行定向降准0.5至1个百分
- 2021-03-21小贷公司监管指标再调!
- 2021-03-21财政部:人民群众不会因
- 2021-04-17 晋商银行去年不良贷款增
- 2021-04-17突发!瑞丽发现阳性样本
- 2021-04-17迪安诊断:新冠肺炎疫情
- 2021-04-17人民币汇率创4个月新低,
- 2021-04-17 四川举办服务台胞台企专
- 2021-04-17深圳拟出公积金新政: 灵
- 2021-04-17银保监会:不得强迫老年
- 2021-04-17 哈银消费金融与360数科达
- 2021-04-17上海青浦新城方案:“十
- 2021-04-17中银证券管涛:人民币升
- 网站分类
-
- 标签列表

