企业融资网 > 互联网金融 > 正文
刘鹤主持的国企改革会议传递4信号:国企混改望
网络整理 2021-03-22 10:29【相关阅读】
国务院调整国企改革领导小组名单 刘鹤任组长
刘鹤主持的国企改革会议传递4信号:国企混改望加速
刘鹤主持召开的这次国企改革会议,传递出哪些重要信息?

据中国政府网消息,国务院国有企业改革领导小组第一次会议7月26日在北京召开。中共中央政治局委员、国务院副总理、国务院国有企业改革领导小组组长刘鹤主持会议并讲话,国务委员、国务院国有企业改革领导小组副组长王勇出席会议并讲话。会议传达学习了习近平总书记在中央全面深化改革委员会会议上的重要讲话精神,研究部署了近期国有企业改革重点任务。
会议认为,党的十八大以来,在党中央、国务院领导下,国有企业改革发展取得历史性成就,基本完成了国有企业改革顶层设计,制定了一系列改革文件,实施了一批重大改革举措,持续推进供给侧结构性改革,全面加强党对国有企业的领导,国有经济持续健康发展。
会议指出,我国经济已由高速增长阶段转向高质量发展阶段,国有企业改革发展的国内外环境发生了新的变化,面临新的挑战,改革任务仍任重道远。要坚持稳中求进工作总基调,突出重点、扎实推进。改革国有资本授权经营体制,分层分类积极稳妥推进混合所有制改革,加快中央企业布局优化和结构调整,加快形成有效制衡的公司法人治理结构和灵活高效的市场化经营机制,推进信息公开打造“阳光央企”,打好防范化解重大风险攻坚战,加强党的建设和反腐败工作。
会议强调,各地区、各部门要总结好十八大以来国有企业改革成功经验,牢牢把握国有企业改革的正确方向,坚持和完善基本经济制度。要加强国企领导班子建设,调动干部和广大职工积极性,强化激励机制,健全责任制度。要抓好对国企改革全局指导,引导企业做好发展长期规划,界定主业,提高核心竞争力。要加强基础理论研究,对新形势下国有经济功能等进行研究探索。要以习近平新时代中国特色社会主义思想为指导,牢固树立“四个意识”,坚定“四个自信”,以钉钉子精神抓好落实,为推动经济高质量发展做出更大贡献。
解读:国企混改有望加速
上证报记者 王雪青
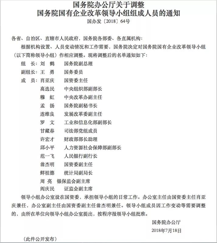
中国政府网7月26日发布《国务院办公厅关于调整国务院国有企业改革领导小组组成人员的通知》。国务院副总理刘鹤任国务院国有企业改革领导小组组长,国务委员王勇任副组长,国资委主任肖亚庆等14人为小组成员。
领导小组办公室设在国资委,承担领导小组的日常工作。办公室主任由国资委主任肖亚庆兼任,办公室副主任由国资委副主任翁杰明兼任。

本次国务院国有企业改革领导小组组成人员调整及首次会议传递出什么信号?对此,上证报记者采访专家进行解读。
有资深国企改革研究人士认为,本次国企改革领导小组的调整意味着国企改革再出发,未来会大力推动国企改革,尤其在市场化的国企混改和重组等方面,有望明显加强。
中国企业研究院首席研究员李锦表示,本次会议传递出四个亮点:
一是“分层分类积极稳妥推进混合所有制改革”;
二是“引导企业做好发展长期规划,界定主业”;
三是“加强基础理论研究”;
四是推进信息公开打造“阳光央企”。
具体来说,首先,本次会议对混改的思路有了新变化,提出要“分层分类积极稳妥推进混合所有制改革”。
李锦表示,从党的十八届三中全会以来,有关部门对于推进国企混合所有制改革的表述分别是“积极”、“有序”、“稳妥”,尤其近期强调“稳妥”,本次会议则重新把“积极”放在前面,预示混改或将加速。
同时,“分层分类”也是新提法,这是对混改工作的具体指导,未来或对国企母公司和子公司,以及央企和地方国企等不同层级和不同类型的企业作出细化的混改指导。
二是要“引导企业做好发展长期规划,界定主业”。
李锦认为,这是未来国企改革的重要取向,现在每家央企都有3个以上的主业,长期处在同质化竞争的状态,大多数央企都有房地产和金融业务,都在“多元化”发展。而界定主业,对于下一步国家经济结构的调整会非常有利。
三是“加强基础理论研究”。
李锦表示,过去没有人讲过国企基础理论研究的问题,而在新形势尤其是新时代的背景下,国有企业到底应该担当什么角色、起到什么功能,需要重新定位,有必要对国有企业功能进行研究探索。
四是强调了国企要信息公开打造“阳光央企”。
国资委主任肖亚庆在今年全国两会上提出过类似要求。他提出,今年要大力推动企业信息公开,在建设阳光央企、阳光国企方面进一步加大力度,接受全社会和媒体的监督,使企业发展得更好。
李锦认为,国企加强信息公开,也是让投资者更加了解企业的必要方式。
责任编辑:陈永乐
免费加盟代理请联系于经理17601315811(有返佣)

转载请标注:信息网——刘鹤主持的国企改革会议传递4信号:国企混改望
- 上一篇:没有了
- 下一篇:央行为什么突然送了市场5000多亿?
- 搜索
-
- 2021-04-17 晋商银行去年不良贷款增
- 2021-04-17突发!瑞丽发现阳性样本
- 2021-04-17迪安诊断:新冠肺炎疫情
- 2021-04-17人民币汇率创4个月新低,
- 2021-04-17 四川举办服务台胞台企专
- 2021-04-17深圳拟出公积金新政: 灵
- 2021-04-17银保监会:不得强迫老年
- 2021-04-17 哈银消费金融与360数科达
- 2021-04-17上海青浦新城方案:“十
- 2021-04-17中银证券管涛:人民币升
- 2021-03-21“不刚兑”的诺亚财富因
- 2021-03-21央行行长易纲:小额支付
- 2021-03-21虚拟货币BHB传销案开庭 主
- 2021-03-21上海一集资诈骗案开审:
- 2021-03-21注册资本80亿!巨头坐镇
- 2021-03-21早报:爱钱进代言人汪涵很
- 2021-03-21京东首次回应直播业务:
- 2021-03-21央行定向降准0.5至1个百分
- 2021-03-21小贷公司监管指标再调!
- 2021-03-21财政部:人民群众不会因
- 2021-04-17 晋商银行去年不良贷款增
- 2021-04-17突发!瑞丽发现阳性样本
- 2021-04-17迪安诊断:新冠肺炎疫情
- 2021-04-17人民币汇率创4个月新低,
- 2021-04-17 四川举办服务台胞台企专
- 2021-04-17深圳拟出公积金新政: 灵
- 2021-04-17银保监会:不得强迫老年
- 2021-04-17 哈银消费金融与360数科达
- 2021-04-17上海青浦新城方案:“十
- 2021-04-17中银证券管涛:人民币升
- 网站分类
-
- 标签列表

